日前,生態環境部印發《“十四五”全國危險廢物規范化環境管理評估工作方案》。全文如下:
關于印發《“十四五”全國危險廢物規范化環境管理評估工作方案》的通知
各省、自治區、直轄市生態環境廳(局),新疆生產建設兵團生態環境局:
為貫徹落實《中華人民共和國固體廢物污染環境防治法》等法律法規,按照《強化危險廢物監管和利用處置能力改革實施方案》有關要求,加強危險廢物污染防治,鞏固和深化危險廢物規范化環境管理工作成效,進一步推動各級地方政府和相關部門落實危險廢物監管職責,強化危險廢物監管和利用處置能力,促進危險廢物產生單位和危險廢物經營單位落實各項法律制度和相關標準規范,全面提升危險廢物規范化環境管理水平,有效防控危險廢物環境風險,我部組織制定了《“十四五”全國危險廢物規范化環境管理評估工作方案》。現印發給你們,請遵照執行。
生態環境部辦公廳
2021年9月1日
(此件社會公開)
抄送:生態環境部固體廢物與化學品管理技術中心。
生態環境部辦公廳2021年9月2日印發
“十四五”全國危險廢物規范化環境管理評估工作方案
為貫徹落實《中華人民共和國固體廢物污染環境防治法》等法律法規,按照《強化危險廢物監管和利用處置能力改革實施方案》有關要求,加強危險廢物污染防治,鞏固和深化危險廢物規范化環境管理工作成效,進一步推動各級地方政府和相關部門落實危險廢物監管職責,強化危險廢物監管和利用處置能力,促進危險廢物產生單位(以下簡稱產廢單位)和危險廢物經營單位(以下簡稱經營單位)落實各項法律制度和相關標準規范,全面提升危險廢物規范化環境管理水平,有效防控危險廢物環境風險,制定本方案。
一、總體要求
(一)落實企業主體責任。強化危險廢物規范化環境管理,綜合運用法律、行政、經濟等多種手段,持續推動企業落實危險廢物污染環境防治的主體責任,防范環境風險,保障環境安全。
(二)推動政府和部門落實監管責任。合理設立評估指標,推動各地和相關部門落實危險廢物監管和利用處置能力保障等工作的組織領導、方案編制、責任落實、能力建設、工作成效等事項。
(三)建立分級負責評估機制。危險廢物規范化環境管理評估以?。▍^、市)組織開展為主。市級生態環境主管部門抽取產廢單位和經營單位進行評估;省級生態環境主管部門對市級生態環境主管部門進行評估,抽取產廢單位和經營單位進行評估。生態環境部抽取部分省(區、市)進行評估。
(四)突出評估重點。年度工作方案的制定應按照評估要求,根據危險廢物的危害特性、產生數量和環境風險等因素,突出評估危險廢物環境重點監管單位,同時通過評估核實其他單位的危險廢物環境管理相關情況。
二、評估方式
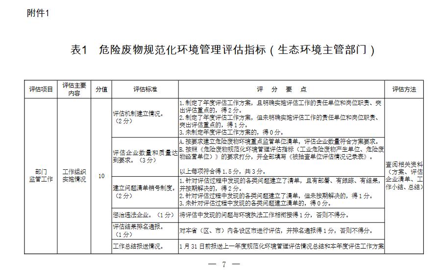
(一)國家評估。生態環境部每年按照《危險廢物規范化環境管理評估指標》(以下簡稱《評估指標》,見附件 1),結合統籌強化監督等,現場評估部分?。▍^、市)上年度危險廢物規范化環境管理情況。
(二)地方評估。省級生態環境主管部門對市級生態環境主管部門的評估,可結合本省(區、市)實際,參照《評估指標》表1執行,具體指標可適當調整。各級地方生態環境主管部門按照《評估指標》表2和表3對產廢單位和經營單位進行評估,并填寫《被抽查單位評估情況記錄表》(見附件2)。固體廢物管理、環境執法、環境影響評價與排污許可等部門要對危險廢物規范化環境管理評估工作做好必要的政策指導。有條件的地區,可以采取購買第三方服務等方式,為危險廢物規范化環境管理評估工作提供技術支撐。
(三)評估安排。各省級生態環境主管部門應于每年1月31日前按照《評估指標》表1進行自評打分,總結上一年度危險廢物規范化環境管理評估情況(要求見附件3),制定本年度評估工作方案,并將上述3項材料報送生態環境部,抄送生態環境部固體廢物與化學品管理技術中心。
三、評估要求
(一)省級評估
原則上,優先選取納入危險廢物環境重點監管單位清單的單位開展評估,每年度評估數量要求具體如下:
1.經營單位:不少于 20 家,若經營單位總數不足 20 家時則全部進行評估。“十四五”期間實現對本地區所有經營單位評估全覆蓋。
2.產廢單位:危險廢物年產生量 100 噸及以上的或擁有危險廢物自行利用處置設施的重點產廢單位不少于 60 家,若總數不足 60家時則全部進行評估;其他產廢單位不少于 20 家,若總數不足 20家時則全部進行評估。
3.省級生態環境主管部門評估市級生態環境主管部門時所抽取評估的單位,計入省級評估數量。
4.評估單位數量不足最低要求的 80%,直接判定為《評估指標》評估結果中的 C。
(二)市級評估
各省級生態環境主管部門結合各設區市實際情況,在年度評估工作方案中明確市級評估要求。原則上,經營單位、重點產廢單位、其他產廢單位市級評估數量不得低于省級評估數量要求。
四、評估結果應用
(一)各級生態環境主管部門
國家評估過程中,對推進危險廢物規范化環境管理工作取得良好效果的地方生態環境主管部門予以通報表揚,并在安排危險廢物相關項目時優先考慮、予以傾斜,提供政策和資金支持;對推進危險廢物規范化環境管理工作差的地方生態環境主管部門予以通報批評。
各省級生態環境主管部門應在年度評估工作方案中強化評估結果應用,敦促地方和相關部門落實監管責任。
(二)產廢單位和經營單位
鼓勵省級生態環境主管部門將危險廢物規范化環境管理評估達標、環境管理水平高的企業納入生態環境監督執法正面清單,適當減少“雙隨機、一公開”抽查頻次。
將評估中發現的涉嫌環境違法問題與環境執法工作相銜接。對在評估中發現的企業違法行為,各級生態環境主管部門要嚴格依據《中華人民共和國環境保護法》《中華人民共和國固體廢物污染環境防治法》等法律法規和《最高人民法院、最高人民檢察院關于辦理環境污染刑事案件適用法律若干問題的解釋》等進行查處,涉嫌環境犯罪的移送公安機關。




























