30年來我國的垃圾焚燒發電政策,從類別上可以分為綜合類、財稅類、規劃建設類、污控監管類,從時間上可以分為“2000年之前,初步探索階段”、“2001—2010年,嘗試完善階段”和“2011年至今,快速發展階段”。本研究以時間為序,對重要政策進行了系統的回顧和分析。對2012年版和2020年版的可再生能源電價附加補助資金管理辦法進行要點對比,綜合分析后,提出了財稅激勵、污控監管和協同創新等方面的建議。
1 引言
過去30年里,我國政府和行業主管部門頒布了一系列法律法規、政策和標準,有效推動了垃圾焚燒的發展。根據發展特點不同,可以將其分為3個階段:2000年之前、2001—2010年、2011年至今。
國家一系列政策的出臺,調動了地方政府、企業的積極性,有效地推動了垃圾焚燒“全產業鏈”的發展。至2019年底,我國投產的生活垃圾焚燒發電廠已達500座左右,建設和規劃中的還有300~400座,且隨著政府監管嚴格、標準要求提高,技術與裝備也隨之不斷更新完善,建設和運營水平得到顯著提升。以垃圾焚燒核心技術爐排系統為例,我國2000年之前幾乎完全依賴進口,但此后通過“引進技術、消化吸收、改造優化”,已實現國產化制造與銷售,目前已有15家以上的企業可以制造自有知識產權或引進技術國產化的爐排系統。與歐洲、日本的企業相比,我國的企業在性價比、技術服務、建設進度等方面已經具有很大優勢,并已開始走出國門,政策引導與鼓勵創新的成績有目共睹。
標準制定方面,我國經歷了“2000年之前幾乎空白、2001—2010年快速發展、2011年之后細化優化”的歷程。目前已經頒布的“技術與產品、污染物排放與監測、工程建設和項目運營”的標準,達幾十項。“十三五”以后,隨著國家生態環境建設力度的加大、“裝樹聯”政策和標準的出臺,使得標準工作進程明顯加快,一批新的標準正在制訂或修訂中,將會逐漸形成完整的標準體系,加快行業技術革新、制度優化進程。特別是2018—2019年,國家對垃圾焚燒發電的污染控制措施明顯加強。
過去30年,垃圾焚燒行業在構建完整體系方面成績斐然,但仍有很大優化提升與改進空間,如政策的適應性與連續性、設備制造質量提升的績效評估、企業達標排放的誠信與集成管理的能力等方面,尤其是在“垃圾分類新時尚”下的生活垃圾焚燒發電,從政府到企業,更需要優化、創新。
2 發展歷程回顧、指導和監管
據統計,2000年之前,全國建成投產的垃圾焚燒發電項目不超過10座,總規模不超過1.0×104t/d,而且以流化床焚燒爐為主;至2010年,達85座,總規模約8.9×104t/d;至2018年底,建成投產的達387座,總規模約3.7×105t/d;至2020年底,預計建成投產約580座。因此,可以把2000年之前稱之為初步探索階段,2001—2011年為嘗試完善階段;2011年至今為快速發展階段。
2.1 發展歷程回顧
2.1.1 初步探索階段
1986年,國務院辦公廳轉發城鄉建設環境保護部、中央愛國衛生運動委員會《關于處理城市垃圾改善環境衛生面貌的報告的通知》(國辦發[1986]57號),要求各級人民政府和各有關部門高度重視垃圾問題,將解決城市垃圾問題納入城市建設規劃中。1991年,《城市環境衛生當前產業政策實施辦法》(建城[1991]637號)提出生活垃圾無害化處理要逐步發展焚燒技術。1992年,《關于解決我國城市生活垃圾問題幾點意見的通知》(國發[1992]39號)明確指出極少數有條件的城市可采用焚燒技術。隨著《當前國家鼓勵發展的環保產業設備(產品)目錄(第一批)》(國經貿來源[2000]159號)將城市生活垃圾焚燒處理成套設備納入當前鼓勵發展的環保產業設備目錄中,垃圾焚燒行業的發展正式拉開了序幕。
2.1.2 嘗試完善階段
經過前期初步探索階段,在掌握技術應用范圍的基礎上,垃圾焚燒得到了國家的大力支持,被納入了各項政策扶持范疇[4,5,6,7,8,9]:(1)垃圾焚燒發電企業享受并網、上網電價優惠,并且電網企業應當全額收購垃圾焚燒項目的上網電量;(2)當城市生活垃圾用量(質量)占發電燃料比例達80%以上(含80%),垃圾焚燒企業享受增值稅即征即退(后續退稅比例更改為70%);(3)垃圾焚燒企業所得稅享受3年免征3年減半的優惠。在各項優惠政策的激勵下,各地因地制宜、積極穩步地推廣垃圾焚燒技術。此外,垃圾焚燒的投資機制也得到了創新,《關于推進城市污水、垃圾處理產業化發展的意見》(計投資[2002]1591號)鼓勵采用建設-經營-轉讓(BOT)方式投資建設垃圾處理設施。
2.1.3 快速發展階段
根據《關于進一步加強城市生活垃圾處理工作意見的通知》(國發[2011]9號)的要求,為提升生活垃圾資源化利用水平,應全面推廣焚燒發電技術,尤其在土地資源緊缺、人口密度高的城市要優先采用焚燒處理技術。同時要加大對生活垃圾處理技術研發的支持力度,重點突破清潔焚燒、二噁英控制、飛灰無害化處置、滲濾液處理等關鍵性技術,為垃圾焚燒發電的快速發展提供保障。隨著《關于完善垃圾焚燒發電價格政策的通知》(發改價格[2012]801號)的發布,進一步規范了垃圾焚燒發電價格,即按照入廠垃圾處理量折算成上網電量進行結算,每噸生活垃圾折算上網電量暫定為280 k Wh,執行全國統一垃圾發電標桿電價0.65元/k Wh(含稅)。《“十二五”全國城鎮生活垃圾無害化處理設施建設規劃》(國辦發[2012]23號)要求到2015年生活垃圾焚燒處理設施能力占全國城市生活垃圾無害化處理能力的35%,東部地區達到48%,垃圾焚燒設施規模將從2010年的8.9×104t/d增加至3.07×105t/d。至此,垃圾焚燒的政策支持體系已基本健全,迎來快速發展階段。
“十二五”期間,我國垃圾焚燒迎來了高速發展的5年。為了讓垃圾焚燒更全面、高效、健康地發展,“十三五”期間垃圾焚燒的政策支持力度不斷升級,建設模式不斷創新,《“十三五”全國城鎮生活垃圾無害化處理設施建設規則》(發改環資[2016]2851號)要求到2020年底,設市城市生活垃圾焚燒處理能力占無害化處理總能力的50%以上。為了保障垃圾焚燒項目的高效實施,《關于進一步加強城市生活垃圾焚燒處理工作的意見》(建城[2016]227號)和《關于進一步做好生活垃圾焚燒發電廠規劃選址工作的通知》(發改環資規[2017]2166號)明確規定要超前謀劃項目選址,優先安排垃圾焚燒處理設施用地計劃指標;《關于政府參與的污水、垃圾處理項目全面實施PPP模式的通知》(財建[2017]455號)的出臺更是為垃圾焚燒行業的快速發展提供了有利的市場環境。
《關于進一步加強城市生活垃圾焚燒處理工作的意見》(建城[2016]227號)和《生活垃圾焚燒發電建設項目環境準入條件(試行)》(環辦環評[2018]20號)要求積極開展靜脈產業園區、循環經濟產業園區、靜脈特色小鎮等建設,統籌生活垃圾、建筑垃圾、餐廚垃圾等不同類型垃圾處理,鼓勵新建項目采用產業園區選址建設模式;產業園區模式的發展不僅為生活垃圾實現前端分類與后端處置銜接提供了保障,也為“無廢城市”的實現奠定了基礎。除此之外,國家在《生物質能發電“十三五”規劃》(國能新能[2016]291號)、《關于印發促進生物質能供熱發展指導意見的通知》(發改能源[2017]2123號)和《生活垃圾焚燒發電建設項目環境準入條件(試行)》(環辦環評[2018]20號)中明確鼓勵垃圾焚燒在發電的同時兼顧區域供熱,因地制宜推進垃圾焚燒發電項目供熱改造。
2.2 指導和監管
從初步探索階段到嘗試完善階段,再到快速發展階段,我國垃圾焚燒的指導和監管政策也在不斷進步,與新時期發展要求相匹配。首先,出臺了一系列指導意見規范行業發展:《關于解決我國城市生活垃圾問題幾點意見的通知》(國發[1992]39號)和《城市生活垃圾管理辦法》(建設部令第27號)中明確鼓勵單位和個人興辦城市生活垃圾無害化處理專業化服務公司,規定生活垃圾無害化處理公司需經城市市容環境衛生行政主管部門審核;《城市生活垃圾焚燒處理工程項目建設標準》(建標[2001]213號)規范了建設規模、生產線數量、選址要求、總圖布置、工藝與設備、建筑標準與建設用地、運營管理與勞動定員、主要技術經濟指標、建設工期等;對于焚燒發電項目的核準、環境影響報告書(表)的審批、選址等也有政策作出了明確的指導;《生活垃圾處理技術指南》(建城[2010]61號)對垃圾焚燒技術的適用性、垃圾焚燒廠建設技術要求及運行監管要求等做了詳細規定。其次,提出了更細致的監管要求:2006年起,規定將垃圾焚燒設施被納入了重大污染源監管范圍;《關于加強二噁英污染防治的指導意見》(環發[2010]123號)要求排放二噁英的企業每年至少開展1次二噁英的監測,并上報環保部門;《“十二五”全國城鎮生活垃圾無害化處理設施建設規劃》(國辦發[2012]23號)提出2015年底前焚燒處理設施的實時監控裝置安裝率達到100%;GB 18485—2014生活垃圾焚燒污染控制標準進一步要求垃圾焚燒廠實行“裝樹聯”,且針對“裝樹聯”的落實問題,后續出臺了一系列政策,明確對于未按要求實施的企業要及時整改到位,排污超標將實施聯合懲戒,超標異常將進行電子督辦。
3 重點政策分析
近30年來,國家和地方政府出臺的與垃圾焚燒發電有關的政策超過了100項。這些政策中,具有“里程碑”意義的重要政策共計30項,可以分為綜合類、財稅類、規劃建設類,污控監管類,具體見表1~4。
表1 垃圾焚燒發電行業綜合類重點政策

表2 垃圾焚燒發電行業財稅類重點政策

表3 垃圾焚燒發電行業規劃建設類重點政策

表4 垃圾焚燒發電行業污控監管類重點政策

從政策類別上看,重要政策中,綜合類6項、財稅類14項、規劃建設類6項、污控監管類4項。從時間上看,初步探索階段(包括2000年)的重要政策僅4項,技術標準幾乎空白;嘗試完善階段(2001—2010年),重要政策7項,出臺了一系列技術標準(經歷了對焚燒的質疑、爭論);快速發展階段(2011年至今),政策數量劇增,重要政策19項,國家將垃圾焚燒發電列為國策,同時加強了政府的污染控制監督力度。
3.1 初步探索階段
1992年,《關于解決我國城市生活垃圾問題幾點意見的通知》(國發[1992]39號)中指出極少數有條件的城市可采用焚燒技術。
2000年,《當前國家鼓勵發展的環保產業設備(產品)目錄》(第一批)(國經貿資源[2000]159號)將城市生活垃圾焚燒處理成套設備列入目錄,拉開了國家鼓勵生活垃圾采用焚燒處理方式的序幕,此政策是財稅激勵政策的開始。《資源綜合利用電廠(機組)認定管理辦法》(國經貿資源[2000]660號)將垃圾焚燒發電納入政策扶持范圍,享受并網、上網電價等優惠政策[4],此政策是該階段最為重要的政策。《城市生活垃圾處理及污染防治技術政策》(建城[2000]120號)建議在具備經濟條件、垃圾熱值條件(高于5 000 k J/kg)和缺乏衛生填埋場地資源的城市,可發展焚燒處理技術,推薦采用爐排爐技術[5]。
3.2 嘗試完善階段
2001年,《關于部分資源綜合利用及其他產品增值稅政策問題的通知》(財稅[2001]198號)明確垃圾焚燒發電增值稅享受即征即退優惠[6]。2004年,《關于部分資源綜合利用產品增值稅政策的補充通知》(財稅[2004]25號)明確城市生活垃圾用量(質量)占發電燃料的比例必須達到80%以上(含80%),才能享受即征即退增值稅政策。
2006年,《可再生能源發電價格和費用分攤管理試行辦法》(發改價格[2006]7號)明確生物質發電項目上網電價實行政府定價,補貼電價標準為0.25元/k Wh。《關于加強生物質發電項目環境影響評價管理工作的通知》(包含技術要點,環發[2006]82號)指出生活垃圾焚燒發電項目環境影響報告書應報國務院環境保護行政主管部門審批;同時,國家鼓勵對常規火電項目進行摻燒生物質的技術改造,當生物質摻燒量按照熱值換算低于80%時,應按照常規火電項目進行管理,實際上,本政策的出臺,對垃圾焚燒發電的發展,起到了“遲滯”的作用。
2007年,《電網企業全額收購可再生能源電量監管辦法》(電監會令[2007]第25號)要求電網企業應當全額收購其電網覆蓋范圍內可再生能源并網發電項目的上網電量,并嚴格按照國家核定的可再生能源發電上網電價、補貼標準和購售電合同,及時足額結算電費和補貼。
2008年,《財政部國家稅務總局關于資源綜合利用及其他產品增值稅政策的通知》(財稅[2008]156號)明確對銷售垃圾發電或者電力實行增值稅即征即退政策。《關于進一步加強生物質發電項目環境影響評價管理工作的通知》(包含技術要點,環發[2008]82號)進一步明確了生活垃圾焚燒發電項目的選址原則,并且首次提出了300 m的環境防護距離要求;該政策是對2006年82號文的修正,是意識到環評批復的行政管理不當問題后的改進,盡管防護距離在業內意見不一,但“環評批復”下放至當地政府主管部門,對行業的發展起到了巨大的推動作用。
2009年,關于公布《環境保護、節能節水項目企業所得稅優惠目錄(試行)》的通知(財稅[2009]166號)明確將生活垃圾焚燒列入目錄。從事生活垃圾焚燒處理的企業,自項目取得第1筆生產經營收入所屬納稅年度起,第1年至第3年免征企業所得稅,第4年至第6年減半征收企業所得稅[9]。
3.3 快速發展階段
2011年,《關于進一步加強城市生活垃圾處理工作意見的通知》(國發[2011]9號)明確要加強資源利用,全面推廣廢舊商品回收利用、焚燒發電、生物處理等生活垃圾資源化處理方式,提高生活垃圾焚燒發電和填埋氣體發電的能源利用效率。垃圾處理要選擇適用技術,土地資源緊缺、人口密度高的城市要優先采用焚燒處理技術;加大對生活垃圾處理技術研發的支持力度,重點突破清潔焚燒、二噁英控制、飛灰無害化處置、滲濾液處理等關鍵性技術,重點支持生活垃圾生物質燃氣利用成套技術裝備和大型生活垃圾處理裝備研發。《國家環境保護“十二五”規劃》(國發[2011]42號)明確到2015年,全國城市生活垃圾無害化處理率達到80%,鼓勵焚燒發電和供熱等資源化利用方式。
2012年,《關于完善垃圾焚燒發電價格政策的通知》(發改價格[2012]801號)規定以生活垃圾為原料的垃圾焚燒發電項目,均先按其入廠垃圾處理量折算成上網電量進行結算,每噸生活垃圾折算上網電量暫定為280 k Wh,并執行全國統一垃圾發電標桿電價0.65元/k Wh(含稅);其余上網電量執行當地同類燃煤發電機組上網電價。《可再生能源電價附加補助資金管理暫行辦法》(財建[2012]102號)指出對可再生能源發電項目接入電網系統而發生的工程投資和運行維護費用,按上網電量給予適當補助,補助標準為:50 km以內0.01元/k Wh,50~100 km 0.02元/k Wh,100 km及以上0.03元/k Wh。
2013年,《產業結構調整指導目錄》明確指出“城鎮垃圾及其他固體廢棄物減量化、資源化、無害化處理和綜合利用工程”屬于鼓勵類產業。《國務院關于加快發展節能環保產業的意見》(國發[2013]30號)要求推進垃圾處理技術裝備成套化,重點發展大型垃圾焚燒設施爐排及其傳動系統、循環流化床預處理工藝技術、焚燒煙氣凈化技術和垃圾滲濾液處理技術等,重點推廣300 t/d以上生活垃圾焚燒爐及煙氣凈化成套設備。
2014年,《國務院關于創新重點投融資機制鼓勵社會投資指導意見》(國發[2014]60號)鼓勵社會資本參與市政基礎設施投資建設運營,建立健全PPP機制,并推廣PPP模式,鼓勵社會資本投向垃圾處理項目。
2015年,《資源綜合利用產品和勞務增值稅優惠目錄》(財稅[2015]78號)將垃圾處理的退稅比例更改為70%。
2016年,《“十三五”全國城鎮生活垃圾無害化處理設施建設規則》(發改環資[2016]2851號)要求經濟發達地區和土地資源短缺、人口基數大的城市,優先采用焚燒處理技術,減少原生垃圾填埋量。到2020年底,設市城市生活垃圾焚燒處理能力占無害化處理總能力的50%以上,其中東部地區達到60%以上。《生物質能發電“十三五”規劃》(國能新能[2016]291號)要求在經濟較為發達地區合理布局生活垃圾焚燒發電項目,加快西部地區垃圾焚燒發電發展,鼓勵建設垃圾焚燒熱電聯產項目;加快應用現代垃圾焚燒處理及污染防治技術,提高垃圾焚燒發電環保水平。《可再生能源發電全額保障性收購管理辦法》(發改能源[2016]625號)要求電網企業(含電力調度機構)根據國家確定的上網標桿電價和保障性收購利用小時數,結合市場競爭機制,通過落實優先發電制度,在確保供電安全的前提下,全額收購規劃范圍內的可再生能源發電項目的上網電量。《“十三五”生態環境保護規劃》(國發[2016]65號)要求實施循環發展引領計劃,推進城市低值廢棄物集中處置,開展資源循環利用示范基地和生態工業園區建設,建設一批循環經濟領域國家新型工業化產業示范基地和循環經濟示范市縣。大中型城市重點發展生活垃圾焚燒發電技術,鼓勵區域共建共享焚燒處理設施,積極發展生物處理技術,合理統籌填埋處理技術,到2020年垃圾焚燒處理率達到40%。
2017年,《生活垃圾分類制度實施方案》(國辦發[2017]26號)要求加快建立分類投放、分類收集、分類運輸、分類處理的垃圾處理系統,努力提高垃圾分類制度覆蓋范圍。《關于進一步做好生活垃圾焚燒發電廠規劃選址工作的通知》(發改環資規[2017]2166號)從規范垃圾焚燒發電項目規劃選址工作入手,對科學編制專項規劃、超前謀劃項目選址、做好選址信息公開、強化規劃的約束性和嚴肅性等方面提出了具體的任務和要求。《關于政府參與的污水、垃圾處理項目全面實施PPP模式的通知》(財建[2017]455號)要求政府參與的新建污水、垃圾處理項目全面實施PPP模式,對未有效落實全面實施PPP模式政策的項目,原則上不予安排相關預算支出;各級地方財政要積極推進污水、垃圾處理領域財政資金轉型,以運營補貼作為財政資金投入的主要方式,也可從財政資金中安排前期費用獎勵予以支持,逐步減少資本金投入和投資補助。《關于做好2018年資源節約和環境保護中央預算內投資項目計劃草案編報的補充通知》支持城鎮垃圾無害化處理設施建設項目;重點支持垃圾焚燒處理項目,除新疆、西藏、四省藏區外,原則上不再支持垃圾填埋處理設施建設項目;優先支持《生活垃圾分類制度實施方案》中46個強制分類城市的生活垃圾分類及處理項目。《關于印發促進生物質能供熱發展指導意見的通知》(發改能源[2017]2123號)要求穩步發展城鎮生活垃圾焚燒熱電聯產;在做好環保、選址及社會穩定風險評估的前提下,因地制宜,在大中城市及人口密集、具備條件的縣城,依托當地熱負荷,穩步推進城鎮生活垃圾焚燒熱電聯產項目建設;因地制宜推進生活垃圾焚燒發電項目供熱改造。
2018年,《生活垃圾焚燒發電建設項目環境準入條件(試行)》(環辦環評[2018]20號)要求生活垃圾焚燒發電項目應當選擇技術先進、成熟可靠、對當地生活垃圾特性適應性強的焚燒爐;焚燒爐主要性能指標應滿足爐膛內焚燒溫度≥850℃,爐膛內煙氣滯留時間≥2 s,焚燒爐爐渣熱灼減率≤5%;應采用“3T+E”控制法使生活垃圾在焚燒爐內充分燃燒,同時建立覆蓋常規污染物、特征污染物的環境監測體系,實現煙氣中一氧化碳、顆粒物、二氧化硫、氮氧化物、氯化氫和焚燒運行工況指標中一氧化碳濃度、燃燒溫度、含氧量在線監測,并與環境保護部門聯網。《關于明確環境保護稅應稅污染物適用等有關問題的通知》(財稅[2018]117號)明確依法設立的生活垃圾焚燒發電廠、生活垃圾填埋場、生活垃圾堆肥廠,屬于生活垃圾集中處理場所,其排放應稅污染物不超過國家和地方規定的排放標準的,依法予以免征環境保護稅。《國務院辦公廳關于印發“無廢城市”建設試點工作方案的通知》(國辦發[2018]128號)要求以物質流分析為基礎,推動構建產業園區企業內、企業間和區域內的循環經濟產業鏈運行機制;建設資源循環利用基地,加強生活垃圾分類,推廣可回收物利用、焚燒發電、生物處理等資源化利用方式;垃圾焚燒發電企業實施“裝樹聯”,強化信息公開,提升運營水平,確保達標排放。
2019年11月,《生活垃圾焚燒發電廠自動監測數據應用管理規定》(生態環境部令第10號)頒布生效,對生活垃圾焚燒項目運營中的爐溫控制、煙氣污染物排放監管進行了詳細規定,監管趨嚴,企業壓力陡增。
2020年4月,政府對《中華人民共和國固體廢物污染環境防治法》(1995年10月首次頒布)進行了修訂。此法新版對商品的過度包裝進行了限制,其中的第四章明確要求生活垃圾應“分類投放、分類收集、分類運輸、分類處理”,并已于2020年9月開始實施。
4 電價國補政策
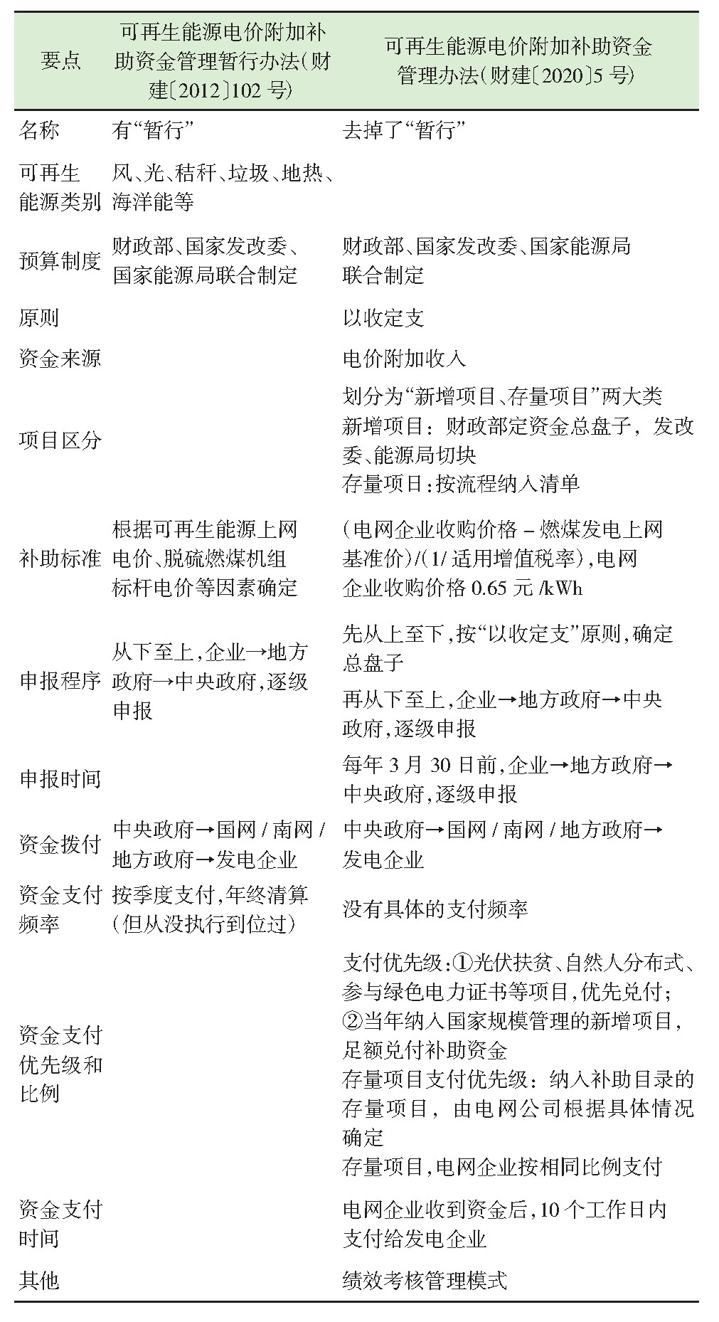
垃圾焚燒發電上網,全量收購、上網電價全國統一、再生能源國補,是最重要的財稅激勵政策。2012年頒布的有關垃圾焚燒發電的政策,無疑是本行業最具“里程碑”意義的制度,對我國垃圾焚燒發電行業的發展起到了決定性的作用。2020年1月,國家財政部、發改委、能源局聯合對上述政策進行了更新,頒布了《可再生能源電價附加補助資金管理辦法》(財建[2020]5號),新、舊政策對比見表5。
表5 我國可再生能源電價附加補助資金管理辦法的新、舊政策對比

根據我國有關法律法規,垃圾焚燒發電屬于可再生能源。垃圾焚燒發電上網,全量收購,不限量(目前我國垃圾焚燒發電上網電量占全國耗電量的比例不足1%[36,37]),且享受國家可再生能源附加補助資金政策,即“電價國補”。2012年,國家財政部、發改委、能源局聯合頒布了《可再生能源電價附加補助資金管理暫行辦法》(財建[2012]102號)[15],但是實施很不順利,導致垃圾焚燒發電企業遲遲收不到“電價國補”,資金壓力巨大。2020年1月頒布的《可再生能源電價附加補助資金管理辦法》(財建[2020]5號),其中最大的變化在于“以收定支”、“新增項目和存量項目的劃分”等。然而,這個政策涉及到風、光、水、秸稈、垃圾等多種再生能源,而這些不同種類的再生能源,各有其特點和現實的背景、社會需求和目的,因此,實際執行時,還需要配套更加具體的、操作性強的制度。
5 結論與建議
國家頒布的一系列生活垃圾焚燒處理的政策,是焚燒行業30年來取得“斐然成績”的基礎。未來,為適應國內外新形勢的需要,特別是財稅激勵政策的變化、污染控制日趨嚴格、垃圾分類收集導致的處理對象性質變化等,行業將面臨更加艱巨的任務。
5.1 財稅激勵政策存在的問題和建議
社會發展的需求加速了企業研發核心技術與裝備國產化的進程,是垃圾焚燒發電的基礎,財稅激勵政策就是這個過程中的“催化劑”。然而,由于各種原因,導致部分重要財稅激勵政策不連續、缺乏可操作性:如電價國補遲遲不能到位,造成企業現金流緊張,日常經營困難,個別項目的國補電價應收款,幾年累計下來,甚至達到數億元人民幣。北方地區一些規模小、貼費低、且發電量顯著低于南方的同規模項目,面臨的局面更加嚴峻。2020年1月,新的《可再生能源電價附加補助資金管理辦法》出臺,確定了“以收定支”的原則,并明確了“存量項目”和“新增項目”區分對待的管理方式,但從內容來看,后續的不確定性仍然較多,業內對后續的具體操作性政策拭目以待。
建議國家相關部門:(1)盡快落實“存量項目的國補電價款項”,同時制定后續的可操作性強的政策;(2)按照“誰污染誰付費”的原則,加強措施,落實“垃圾排污收費”制度,切實、有效地減輕政府財政壓力;(3)政策的延續性、改革的節奏把握方面,應根據具體情況進行,廣泛聽取不同地域、不同企業的意見。
5.2 焚燒發電行業屬性現狀存在的問題和建議
垃圾焚燒發電項目,首先是屬于“環保行業”,然后才是“發電行業”,其目的是環保、高效地處理垃圾,電能只是其副產品。由于我國政府管理機構體系的特點,電力能源歸口管理的屬性,垃圾焚燒發電被歸為“水電、風能、光伏、秸稈、垃圾、地熱等組成的可再生能源體系”,享受了國家再生能源補助資金政策的扶持。但是,應該看到,與“水、風、光”相比,垃圾焚燒發電的體量要小得多。
1)裝機容量分析。截至2018年底,全國可再生能源(水電、風電、光電、垃圾發電、農林生物質發電)的總裝機容量約7.0×108k W,生物質發電(垃圾發電、農林生物質秸稈發電和沼氣發電)總裝機僅1.784×107k W,后者占前者的比例約2.5%[36]。而投產的約400座垃圾焚燒發電設施的總裝機容量,在生物質發電中的占比約51%[36]。即2018年底,垃圾焚燒發電的總裝機容量在可再生能源總裝機容量中的占比約1.25%,在全國電力裝機總容量中的占比小于0.6%。
2)發電量分析。2019年,全國規模以上電廠發電量約7.14×1012k Wh,其中,火電5.17×1012k Wh,水電約1.15×1012k Wh,風電3.6×1011k Wh,核電約3.5×1011k Wh,太陽能發電約1.2×1011k Wh[37]。截至2019年底,全國垃圾焚燒發電投產的設施總數約500座,按平均裝機容量20 MW、年運行平均小時數8 000 h計算,滿發情況下的發電量約8.0×106k Wh。可見,垃圾發電在全國發電量中的占比極小,小于1.12%。
建議國家相關部門:(1)從垃圾焚燒發電的最本質屬性出發,制定合理的可再生能源補助資金分配比例、優先級,避免按裝機容量比例切塊;(2)進一步加強國家相關部門的協調,特別是更多從垃圾發電的“環保”屬性考慮,“發改、財政、能源”與“生態環境、住建、農業農村”等部門的協同尤為重要。
5.3 焚燒發電項目污染控制存在的問題和建議
30年來,我國的垃圾焚燒發電行業取得了良好的成績,在污染控制方面也備受關注。我國的垃圾焚燒發電起點較高,走過了引進技術和裝備、消化吸收、自我發展的成功道路,也經歷了很多教訓,特別是2005年之前對低熱值、高含水率垃圾的特性認識不足導致的一系列問題。本行業的高質量發展,為“裝樹聯”的順利實施創造了條件。
對于焚燒發電污染控制,國家環境保護部2019年出臺了《生活垃圾焚燒發電廠自動監測數據應用管理規定》(生態環境部令第10號)。此規定中的一些細節,在理論和實踐上是否科學、合理,尚需驗證。其中,有專家認為,以熱電偶的實測溫度作為污控參數不盡合理。另外,煙氣污染超低排放、滲濾液零排放、飛灰處理成本昂貴,沒有充分考慮技術經濟的綜合指數。
建議國家相關部門:(1)從技術經濟綜合指數考慮污染控制要求;(2)通過實踐及時調整相關政策要求;(3)消除二噁英被極度夸大的社會影響因素。
5.4 垃圾分類對焚燒發電的影響和建議
新的《中華人民共和國固體廢物污染環境防治法》已頒布,垃圾分類是必須施行的國家規定。垃圾分類政策的出臺,推動了一些城市的分類行動。上海、寧波、深圳、北京等城市走在了前列。盡管各地方政府對垃圾分類的具體政策有所不同,但是分類的方法大致相同,基本上分為4類。垃圾分類的實施,勢必對焚燒發電造成一定影響:首先,由于濕垃圾的分流,導致進入焚燒發電項目的垃圾量減少,但質量提高(熱值提高),滲濾液減少;其次,估計在較長的時期內,濕垃圾的殘渣和雜質難以避免地要進入焚燒廠最終處理。這些因素導致焚燒發電項目不能在原來的最佳設計工況下運行,經濟性、技術的適應性都會受到影響。從政府的角度而言,垃圾分類導致的成本顯著增加,是不可避免的。
建議政府相關部門:(1)通過實踐優化分類管理,在建設分類處理設施的前期規劃、設計中,充分考慮、利用焚燒發電設施的功能;(2)加強濕垃圾工藝和設備的優化;(3)應盡快解決殘渣或沼渣的出路問題。
5.5 協同與創新
垃圾焚燒發電作為一項國策,發展迅速,成熟可靠,但應該看到,由于其作為一種高效的處理工藝,也有其局限性。如何充分發揮不同類別項目的協同效應,需要在政策制定時給予充分考慮。另外,我國的焚燒技術原創水平、裝備制造水平,與工業發達國家相比還有一定差距,需要不斷創新才能達到技術、經濟、社會效益的最大化,這些都需要國家政策的持續支持。垃圾焚燒發電行業政策制定,應該為“協同與創新”創造必要條件。